智慧雨林資通訊旗艦產業AI化實證計畫-115年度「智慧雨林產業創生補助計畫-健康照護領域」徵案公告
一、徵案目的
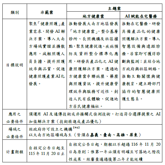
本計畫補助重點係協助資訊/電信服務業者、健康照護相關機構、大專校院等單位合作,配合大南方政策發展健康照護產業AI化,透過實證以導入符合產業需求的應用或服務。
二、補助類別

三、徵件時間及方式
(一)徵件期間
自114年12月3日公告起,至115年1月20日17時截止
(二)徵件方式
全程採線上申請(https://aihc.org.tw/),恕不受理紙本送件
四、聯繫窗口(若有任何問題,請聯繫專線):
(一)業者申請相關,請聯繫:
1.114年12月31日前請聯繫財團法人資訊工業策進會,電話:(02)2701-6880分機204(李小姐)、分機202(郭小姐)
2.114年12月31日後請聯繫數位發展部數位產業署,電話:(02)2380-8225(沙小姐)、(02)2380-8221(謝先生)
(二)大專校院申請相關,請聯繫:
1.114年12月31日前請聯繫財團法人金屬工業研究發展中心,電話:(07)351-3121分機2325(張經理)
2.114年12月31日後請聯繫國科會產學及園區業務處,電話:(02)2737-7280(吳副研究員)
五、詳細內容請下載申請須知
發布單位:通訊傳播組
建立日期:2025-12-03
更新日期:2025-12-04